您好,是时候升级你的浏览器了!
你正在使用 Internet Explorer 的过期版本,Internet Explorer 8 可以为你提供更快、更安全的浏览体验,提供更好的隐私保护。
立即下载
简体中文
|
ENGLISH
公司首页
售后维修中心
故障维修...
维护保养...
逐点校正...
改造升级...
安装调试...
搬迁服务...
清洁除尘...
现场保障...
配件系列...
钢架制作...
LED配件中心
控制系统...
开关电源...
视频处理器...
配电柜...
线材辅料...
模组灯板...
线材排线...
画面拼接器...
LED案例中心
售后维修案例
工程安装案例
LED产品中心
LED单元板模块
P10mm室外表..
P1.87mm室内..
P2.5mm室内表..
P3mm室内表..
Φ3.75mm双色..
P4mm室内表..
P5mm室内表..
P6mm室外表..
LED全彩控制卡
诺瓦接收卡..
诺瓦独立控..
诺瓦光纤转..
诺瓦监控卡..
卡莱特接收..
灵星雨发送..
诺瓦接收卡..
灵星雨接收..
开关电源
台湾明纬电..
新星开关电..
诚联开光电..
诚联开光电..
诚联开光电..
新星开关电..
新星开关电..
LED屏视频处理器
迈普视通视..
唯奥视频处..
唯奥视频处..
唯奥视频处..
唯奥视频处..
唯奥视频处..
迈普视通视..
迈普视通视..
画面拼接器
唯奥视频画..
迈普视通画..
唯奥画面拼..
唯奥画面拼..
迈普视通画..
迈普视通画..
LED单双色控制卡
仰邦单双色..
仰邦单双色..
仰邦单双色..
励研单双色..
仰邦单双色..
励研单双色..
励研单双色..
仰邦单双色..
配电箱
LED显示屏配..
线材排线
LED屏配套线..
其他辅材
LED屏其他辅..
LED配件中心
控制系统..
开关电源..
视频处理器..
配电柜..
线材辅料..
模组灯板..
线材排线..
画面拼接器..
LED显示亮化
LCD液晶拼接
DLP投影拼接
LED光源高清..
DLP拼接屏效..
方案中心
安防
交通
能源
政府
商业
新闻中心
最新资讯
技术交流
客户见证
实用工具
LED显示亮化
LCD液晶拼接
DLP投影拼接
工程投影照明
关于修大屏
公司简介
业务范围
企业文化
荣誉资质
合作品牌
在线留言
人才招聘
联系方式
产品直通车:
卡莱特接收...
灵星雨发送...
诺瓦接收卡...
P3mm室内表...
所有分类
LED单元板模块
LED全彩控制卡
开关电源
LED屏视频处理器
画面拼接器
LED单双色控制卡
配电箱
线材排线
其他辅材
LED配件中心
LED显示亮化
LCD液晶拼接
DLP投影拼接
技术交流
最新资讯
技术交流
客户见证
推荐产品
诺瓦接收卡Mrv200...
诺瓦独立控制器Mctrl500...
诺瓦光纤转换器Cvt310...
仰邦单双色控制卡BX-5E1(...
仰邦单双色控制卡BX-5QS+(...
详细内容
LED显示屏维修
>
新闻中心
>
技术交流
> 详细内容
工信部公示LED显示屏干扰光评价17项规范标准
发布时间:2016-02-17 11:45
来源:修大屏
浏览次数:
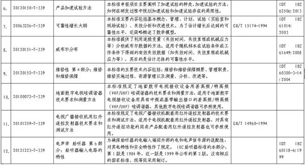
LED显示屏应用广泛,其亮度高,光线强,容易造成光污染、光干扰现象。为治理好光干扰等问题,中国工业和信息化部特制订《LED显示屏干扰光评价规范》。
来源:工信部
更多
上一篇:
不懂LED基础知识?看完这里全懂了
下一篇:
LED显示屏PCB电路板设计的重要性
最新资讯
LED显示屏的常见维修检测方法
2023-12-28
LED显示屏维修知识汇总
2023-12-28
LED显示屏坏点维修方法
2023-12-28
LED显示屏维修的小技巧
2023-12-28
最全的LED显示屏日常检修方法及步骤
2023-12-28
「故障排除」LED显示屏不亮的原因及解决办法
2023-12-28
LED显示屏维修技术解密
2023-12-28
LED显示屏花屏、不亮了怎么修?
2023-12-28
LED显示屏驱动芯片介绍
2023-12-28
LED显示屏控制卡故障的常见现象
2023-12-28
杭州 18688962675
厦门 13828820335
沈阳 18688962675
广州 13828820335
成都 18688962675
深圳 18688962675
上海 13828820335
北京 18688962675
QQ客服