您好,是时候升级你的浏览器了!
你正在使用 Internet Explorer 的过期版本,Internet Explorer 8 可以为你提供更快、更安全的浏览体验,提供更好的隐私保护。
立即下载
简体中文
|
ENGLISH
公司首页
售后维修中心
故障维修...
维护保养...
逐点校正...
改造升级...
安装调试...
搬迁服务...
清洁除尘...
现场保障...
配件系列...
钢架制作...
LED配件中心
控制系统...
开关电源...
视频处理器...
配电柜...
线材辅料...
模组灯板...
线材排线...
画面拼接器...
LED案例中心
售后维修案例
工程安装案例
LED产品中心
LED单元板模块
P10mm室外表..
P1.87mm室内..
P2.5mm室内表..
P3mm室内表..
Φ3.75mm双色..
P4mm室内表..
P5mm室内表..
P6mm室外表..
LED全彩控制卡
诺瓦接收卡..
诺瓦独立控..
诺瓦光纤转..
诺瓦监控卡..
卡莱特接收..
灵星雨发送..
诺瓦接收卡..
灵星雨接收..
开关电源
台湾明纬电..
新星开关电..
诚联开光电..
诚联开光电..
诚联开光电..
新星开关电..
新星开关电..
LED屏视频处理器
迈普视通视..
唯奥视频处..
唯奥视频处..
唯奥视频处..
唯奥视频处..
唯奥视频处..
迈普视通视..
迈普视通视..
画面拼接器
唯奥视频画..
迈普视通画..
唯奥画面拼..
唯奥画面拼..
迈普视通画..
迈普视通画..
LED单双色控制卡
仰邦单双色..
仰邦单双色..
仰邦单双色..
励研单双色..
仰邦单双色..
励研单双色..
励研单双色..
仰邦单双色..
配电箱
LED显示屏配..
线材排线
LED屏配套线..
其他辅材
LED屏其他辅..
LED配件中心
控制系统..
开关电源..
视频处理器..
配电柜..
线材辅料..
模组灯板..
线材排线..
画面拼接器..
LED显示亮化
LCD液晶拼接
DLP投影拼接
LED光源高清..
DLP拼接屏效..
方案中心
安防
交通
能源
政府
商业
新闻中心
最新资讯
技术交流
客户见证
实用工具
LED显示亮化
LCD液晶拼接
DLP投影拼接
工程投影照明
关于修大屏
公司简介
业务范围
企业文化
荣誉资质
合作品牌
在线留言
人才招聘
联系方式
产品直通车:
卡莱特接收...
灵星雨发送...
诺瓦接收卡...
P3mm室内表...
所有分类
LED单元板模块
LED全彩控制卡
开关电源
LED屏视频处理器
画面拼接器
LED单双色控制卡
配电箱
线材排线
其他辅材
LED配件中心
LED显示亮化
LCD液晶拼接
DLP投影拼接
最新资讯
最新资讯
技术交流
客户见证
推荐产品
诺瓦接收卡Mrv200...
诺瓦独立控制器Mctrl500...
诺瓦光纤转换器Cvt310...
仰邦单双色控制卡BX-5E1(...
仰邦单双色控制卡BX-5QS+(...
详细内容
LED显示屏维修
>
新闻中心
>
最新资讯
> 详细内容
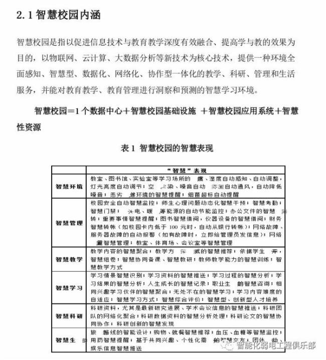
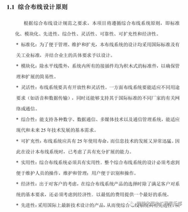
智慧校园系统整体方案
发布时间:2022-07-20 18:51
来源:数字音视工程
浏览次数:
智慧校园系统整体方案校园一卡通智能校园弱电解决方案设计素材
更多
上一篇:
公共广播系统配置组合机柜
下一篇:
解读裸眼3D显示技术
最新资讯
香港体育馆演唱会大屏幕跌落
2022-08-03
中共中央政治局会议召开
2022-08-03
2021年度中国LED行业营收50强
2022-08-03
高度拟真的裸眼3D视效
2022-08-03
1600PPI超高分辨率的Micro
2022-08-03
Micro LED已从研发走向应用
2022-08-03
MINI LED商用显示屏认证标准
2022-07-22
微间距LED显示市场再次升级
2022-07-22
国家公路网完善 大屏商显新机遇
2022-07-22
自主研制深紫外LED器件
2022-07-22
杭州 18688962675
厦门 13828820335
沈阳 18688962675
广州 13828820335
成都 18688962675
深圳 18688962675
上海 13828820335
北京 18688962675
QQ客服